| Sign In | Join Free | My benadorassociates.com |
|
| Categories | Mineral Processing Plant |
|---|---|
| Brand Name: | Hengyang |
| Model Number: | HYL-023 |
| Certification: | ISO9001 |
| Place of Origin: | China |
| MOQ: | 1SET |
| Price: | 9500-362500USD/set |
| Payment Terms: | T/T, Western Union, MoneyGram |
| Supply Ability: | 60 Sets/month |
| Delivery Time: | 15-30 DAYS |
| Packaging Details: | Negociated |
| Application: | Copper Ore |
| Color: | customized |
| Condition: | New |
| Function: | Copper ore Flotation |
| Name: | Copper Beneficiation Processing Production Line |
| Company Info. |
| Zhengzhou Hengyang Industrial Co., Ltd |
| Verified Supplier |
| View Contact Details |
| Product List |
Copper Beneficiation Processing Production Line For Copper Mining
Copper Ore is an early game ore, which spawns on the surface as well as in the Underground and Cavern layers. It is the weakest and most easily obtained tier of ore in the game. Its primary use is to make Copper Bars, which can be used to create the Copper tier of equipment.
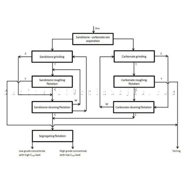
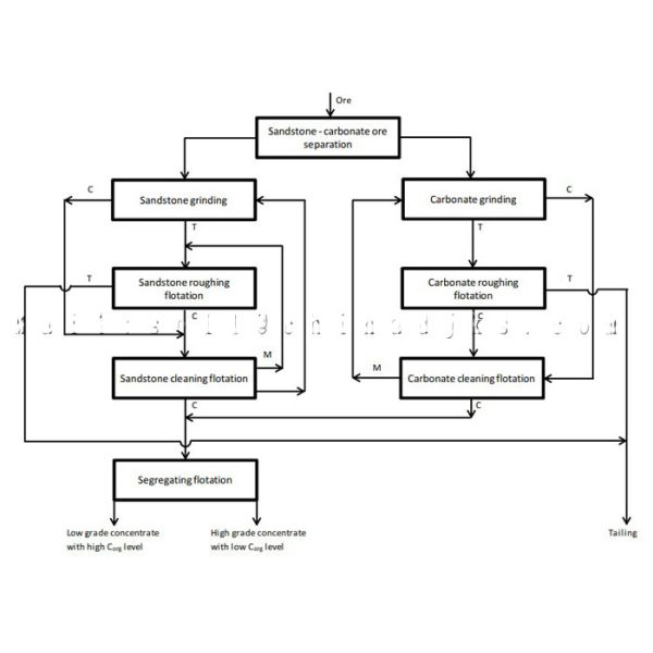
The complex lithological, mineral and chemical composition of copper ores is a cause of problems during processing these deposits and force to use more complex technological systems. Moreover, different particle size distributions of minerals in the individual lithological variations cause the need of different grinding degree to liberate minerals during preparation for flotation. Therefore, a flowsheet for mixed ore enrichment was introduced, covering separation into fractions with increased share of sandstone and dolomite-shale ore and subsequent enrichment in separate lines.
Copper Ore Beneficiation Process Plant Capacity: 5-1500tons

|